学校简介
浙江大学是一所特色鲜明、在海内外有较大影响的综合型、研究型、创新型大学,学科专业涵盖哲学、经济学、法学、教育学、文学、历史学、理学、工学、农学、医学、管理学、艺术学、交叉学科等13个门类。本科专业一般采用汉语授课,部分专业可进行英语授课,学制4-6年,符合国家及学校学位授予有关规定的毕业生将获得学士学位。
申请时间
2025年12月1日起至2026年2月28日(以下称:截止日期)
部分专业截止日期为2026年5月31日。
申请奖学金者,申请期限以各类奖学金申请办法公布期限为准。
汉语授课招生专业

英语授课招生专业

学费
学费标准请参考招生专业目录,具体收费标准以录取通知书为准。
自费国际学生缴纳学费后,原则上不予退还。
申请资格
1.国籍要求:
1.1 持外国普通护照的非中国籍公民。
1.2 符合教育部教外函〔2020〕12号文件规定。
1.2.1 中国大陆(内地)、香港、澳门和台湾居民在移民外国后,作为国际学生申请人,须于2022年4月30日前取得外国国籍,且从2022年4月30日起至2026年4月30日止有在国外实际居住2年以上的记录(一年中实际在国外居住满9个月可按一年计算,以入境和出境签章为准)。
1.2.2 申请人在外国出生时即取得外国国籍,出生时父母均为中国公民,或父母一方为中国公民的,申请人父母(中国公民方)须在申请人出生前取得外国永久居留权,且申请人须从2022年4月30日起至2026年4月30日止有在国外实际居住2年以上的记录(一年中实际在国外居住满9个月可按一年计算,以入境和出境签章为准)。
注:申请人如在申请、录取及入学后被中国公安机关出入境管理部门认定具有中国国籍的,将取消申请资格、录取资格、入学资格或学籍。
2.综合要求:
2.1 25周岁以下,已高中毕业(申请时尚未毕业者须提供预毕业证明,最迟须在入学前取得高中毕业证书)。
2.2 身心健康(无传染病和影响正常学习的身体或精神疾患)、品学兼优、对华友好、无违法犯罪记录。
3.语言水平要求:
3.1 汉语授课的专业,申请人须提供汉语水平考试(HSK)成绩报告;申请人在中等教育阶段(初中和高中)必修课程的授课语言是汉语的,提供初中和高中汉语授课证明,免交HSK成绩报告。
3.2 英语授课的专业,申请人须提供TOEFL或IELTS成绩证明或其它英语水平成绩证明(母语为英语者无须提供)。
4.来华留学本科入学学业水平测试(CSCA)成绩要求:
根据上级部门要求,自2026/2027学年起,所有申请本科专业的国际学生均须提供有效的CSCA成绩单。国家留学基金委将于2025年12月21日组织首次测试,11月开放报名。自2026年起将常态化提供测试服务,每年5次,分别于1月、3月、4月、6月和12月进行。
各专业对应的考试科目及试卷语种请查看招生专业目录。
5.其他要求和注意事项:详见招生专业目录。
录取和通知
1.学校将对申请人材料进行初审,初审合格者进入专业院系视频面试考核环节。学校将根据学生高中阶段成绩、语言水平和视频面试情况等因素综合评价、择优录取,分批确定预录取学生名单。
2.预录取学生在学校规定时间内预交第一学年学费。学生如未能在规定时间内预交学费,将被取消预录取资格。完成缴费的学生将被正式录取。
3.预计2026年6月末,正式录取的学生可以下载电子版《录取通知书》。《外国留学人员来华确认表》。学校不再提供纸质版《录取通知书》和《外国留学人员来华确认表》。
特别提醒:
1.学校只为已经预交第一学年学费的学生保留学习名额,如学生在之后因个人原因放弃来我校入学报到,预交的第一学年学费不予退还。
2.已经被录取的学生,因在入学报到时未能满足学校关于报到注册的条件而被学校取消入学资格的,预交的第一学年学费不予退还。
3.如上级部门出台新政策,学校将作出相应调整。
报到注册
1.线上预注册时间预计为2026年8月底,现场报到注册时间预计为2026年9月初,具体日期以通知为准,新生请按规定时间来校报到注册。
2.现场报到时将核验毕业证书原件、语言水平证明原件等。未能提供相应证书原件或提供的证明材料与本人实际情况不符,将被取消入学资格。
3.我校不允许学生在中国高校同时拥有两个及以上学籍。
奖学金
- 中国政府奖学金“国别项目” (仅面向汉语授课专业)
- 浙江省政府来华留学生奖学金
- 浙江大学爱丁堡大学联合学院中外合作办学双学位项目(英语授课)奖学金
- 浙江大学工科全英文项目奖学金
- 浙江大学国际联合商学院全球传播与管理项目(英语授课)奖学金
- 浙江大学“一带一路”国际医学院MBBS项目(英语授课)新生奖学金
医疗保险
费用:人民币800元/年。
根据中国教育部的规定,来我校学习的国际学生必须购买中国大陆境内的综合医疗保险,作为其办理新学期入学注册手续的必要条件。报到注册时未购买符合要求的综合医疗保险的学生,学校将不予注册。
购买保险相关事宜,请按报到注册通知要求办理。
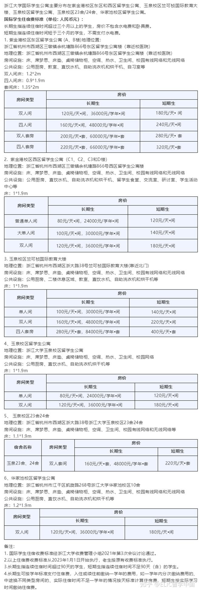
住宿
